近日,据国务院消息,《医疗机构管理条例》迎来大修,并决定自2022年5月1日起施行。
事关医疗机构规划布局、设置审批、登记、执业及监督管理的一部行政法规,这次主要做了哪些修订?为什么要这么修订?对于基层医务人员又有哪些启示?今天笔者就与大家聊聊。
01
5月1日起执行
基层医生执业迎4大变化
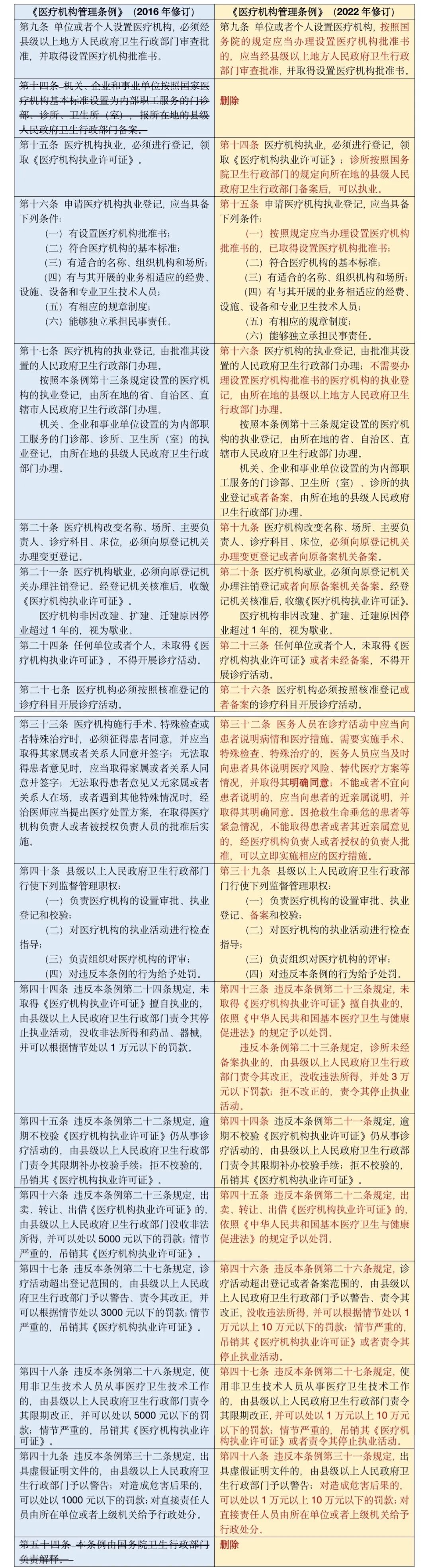
变化一:二级及以下医疗机构取消设置审批
在医疗机构设置审批方面,原规定为“所有医疗机构的设立必须批准,取得设置批准书”,现在则是医疗机构审批制和备案制并存,二级及以下医疗机构取消设置审批。
原规定为:单位或者个人设置医疗机构,必须经县级以上地方疗机构,必须经县级以上地方人民政府卫生行政部门审查批准,并取得设置医疗机构批准书。
修订为:单位或者个人设置医疗机构,按照国务院的规定应当办理设置医疗机构批准书的,应当经县级以上地方人民政府卫生行政部门审查批准,并取得设置医疗机构批准书。
变化二:施行经济重罚,但不轻易吊证
调整了违法行为的处罚力度,总体上加大了经济处罚力度,对于吊证更加审慎。
原条例:违反本条例第二十七条规定,诊疗活动超出登记范围的,由县级以上人民政府卫生行政部门予以警告、责令其改正,并可以根据情节处以3000元以下的罚款;情节严重的,吊销其《医疗机构执业许可证》。
修订为:违反本条例第二十六条规定,诊疗活动超出登记或者备案范围的,由县级以上人民政府卫生行政部门予以警告、责令其改正,没收违法所得,并可以根据情节处以1万元以上10万元以下的罚款;情节严重的,吊销其《医疗机构执业许可证》或者责令其停止执业活动。
原条例:违反本条例第二十八条规定,使用非卫生技术人员从事医疗卫生技术工作的,由县级以上人民政府卫生行政部门责令其限期改正,并可以处以5000元以下的罚款;情节严重的,吊销其《医疗机构执业许可证》。
修订为:违反本条例第二十七条规定,使用非卫生技术人员从事医疗卫生技术工作的,由县级以上人民政府卫生行政部门责令其限期改正,并可以处以1万元以上10万元以下的罚款;情节严重的,吊销其《医疗机构执业许可证》或者责令其停止执业活动。
变化三:紧急情况下,知情同意更灵活
对医疗机构施行手术、特殊检查或者特殊治疗的知情同意,修订后将与《民法典》《基本医疗卫生与健康促进法》同步,保持与上位法相一致。
原条例为:医疗机构施行手术、特殊检查或者特殊治疗时,必须征得患者同意,并应当取得其家属或者关系人同意并签字;无法取得患者意见时,应当取得家属或者关系人同意并签字;无法取得患者意见又无家属或者关系人在场,或者遇到其他特殊情况时,经治医师应当提出医疗处置方案,在取得医疗机构负责人或者被授权负责人员的批准后实施。
修订为:医务人员在诊疗活动中应当向患者说明病情和医疗措施。需要实施手术、特殊检查、特殊治疗的,医务人员应当及时向患者具体说明医疗风险、替代医疗方案等情况,并取得其明确同意;不能或者不宜向患者说明的,应当向患者的近亲属说明,并取得其明确同意。因抢救生命垂危的患者等紧急情况,不能取得患者或者其近亲属意见的,经医疗机构负责人或者授权的负责人批准,可以立即实施相应的医疗措施。
变化四:与上位法保持一致,不再无“法”可依
进一步明确对未取得医疗机构执业许可或备案等违法行为的处罚依据是《中华人民共和国基本医疗卫生与健康促进法》,而不再无“法”可依。
原条例为:违反本条例第二十四条规定,未取得《医疗机构执业许可证》擅自执业的,由县级以上人民政府卫生行政部门责令其停止执业活动,没收非法所得和药品、器械,并可以根据情节处以1万元以下的罚款。
修订为:违反本条例第二十三条规定,未取得《医疗机构执业许可证》擅自执业的,依照《中华人民共和国基本医疗卫生与健康促进法》的规定予以处罚。违反本条例第二十三条规定,诊所未经备案执业的,由县级以上人民政府卫生行政部门责令其改正,没收违法所得,并处3万元以下罚款;拒不改正的,责令其停止执业活动。
原条例为:违反本条例第二十三条规定,出卖、转让、出借《医疗机构执业许可证》的,由县级以上人民政府卫生行政部门没收非法所得,并可以处以5000元以下的罚款;情节严重的,吊销其《医疗机构执业许可证》。
修订为:违反本条例第二十二条规定,出卖、转让、出借《医疗机构执业许可证》的,依照《中华人民共和国基本医疗卫生与健康促进法》的规定予以处罚。
02
基层医生需要做好这些准备
时隔多年后,国家为什么要这么修订?又给基层医生带来哪些启示呢?
一是,删除“第十四条机关、企业和事业单位按照国家医疗机构基本标准设置为内部职工服务的门诊部、诊所、卫生所(室),报所在地的县级人民政府卫生行政部门备案。”
显然体现了对于“机关、企业和事业单位设置的为内部职工服务的门诊部、诊所、卫生所(室)”应该与社会举办的类似医疗机构一视同仁,不应该存在特殊的备案情形。
二是,从条例上对医疗机构设置审批改一律审批为审批和备案并存充分体现了法规与放管服改革政策相衔接,使得法律法规约束与政策目标导向的一致性。
三是,将部分条款予以修订,使之与上位法保持一致,不但有利于法律的严肃性权威性,也有利于实践过程中的落地实施。
四是,对于违法行为处罚时审慎采用“吊证”,也是给人性化执法留足空间。
作为基层医务人员,一方面要积极学习国家法律法规与政策走向,准确把握政策的“脉搏”,抓住政策变化可能带来的机遇,努力谋划自己的未来,比如关于医疗机构设置审批备案制,从政策放开到法规固化,给予了更有效的保障。
另一方面,要认真学习新修订条例的精髓,严守法律红线,避免触碰受罚。
1.杜绝无证行医,绝不在未取得《医疗机构执业许可证》擅自执业和诊所未经备案执业。
2.严格依法办事,绝不出卖、转让、出借《医疗机构执业许可证》。
3.严守诊疗活动范围,绝不超出登记或者备案范围。
4.严格执业准入,绝不使用非卫生技术人员从事医疗卫生技术工作的,包括自己。
5.坚决实事求是,绝不出具虚假证明文件。
附:《医疗机构管理条例》修订前后对比图

(来源:山东卫生监督)





